نواكب مسيرة التنمية المتسارعة في سورية
العربية
English
info@ebla.edu.sy
+963 99 336-6299
ليرناتا
نواكب مسيرة التنمية المتسارعة في سورية
الرئيسية
عن الجامعة
رؤية الجامعة وأهدافها
رئاسة الجامعة
نائب رئيس الجامعة
أمانة الجامعة
مجلس الجامعة
مجلس الأمناء
مجلس المديرين
الهيكل التنظيمي
لمحة عن إيبلا
الالتحاق بالجامعة
الرسوم والمنح الدراسية
شروط ومعدلات القبول
التسجيل وقواعد النقل
نظام الدراسة
التقييم والامتحانات والمعدلات
الكليات
كلية الصيدلة
كلية الهندسة
كلية العلوم الإدارية
اللغات والعلوم الإنسانية
المديريات
اتفاقيات الجامعة
اتفاقيات علمية
المنشآت
مبنى المكتبة المركزية
مبنى السكن الجامعي
المبنى التعليمي
الملاعب الرياضية
الحياة الجامعية
جداول الامتحانات
التقويم الجامعي السنوي
الإرشاد الأكاديمي
مدونة السلوك
الاتصال بنا
بريد الكتروني
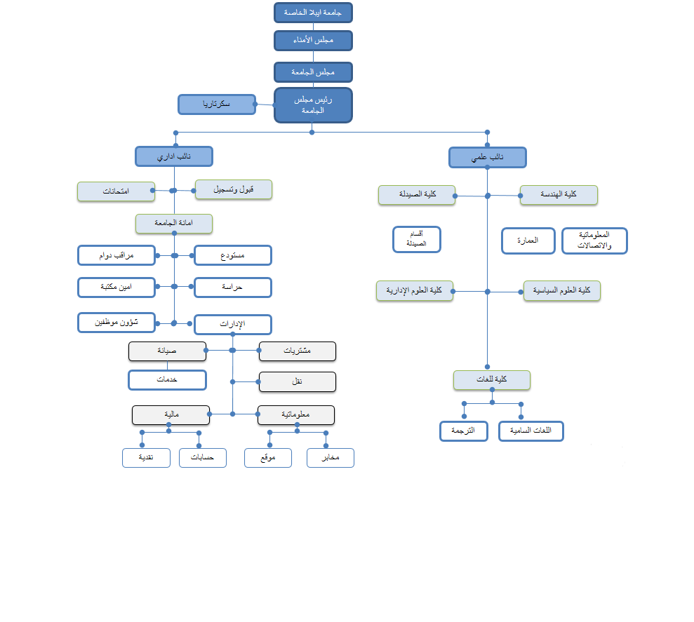
الهيكل التنظيمي
يرجى الاطلاع على الهيكل التنظيمي والإداري في جامعة ايبلا الخاصة من خلال الصورة المرفقة
EPU