Organizational structure

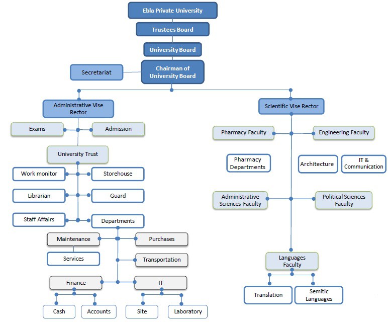
Please see the organizational and administrative structure of Ebla Private University through the attached picture

 

 

Ebla Private University
Copyrights © 2026 All Rights Reserved - Ebla Private University

We keep pace with the accelerated course of development in Syria

EPU